资讯详情
2022年度环境和社会绩效报告
ESPR (2022)
报告期:2022年1月-2022年9月
报告完成日期:2022年9月25日
I 简介
A 背景
金字招牌诚信至上今年会(以下简称“龙江环保”),是上海实业(集团)有限公司作为实际控制人的中外合资、混合所有制企业,具备中华人民共和国环境保护部颁发的生活污水甲级运营资质。集团一直秉承以人为本、服务社会的经营理念,以环境管理体系为依托,积极履行社会责任。积极与黑龙江省委、省政府和各地市市委、市政府紧密合作,通过多种方式的公共服务私有化合作:BOT、TOT、合作建设、委托经营和其他特许经营模式,解决广泛和长期存在的黑龙江、松花江流域水污染和水质恶化问题。十二五、十三五期间,承担黑龙江省70%以上水环境减排任务,在黑龙江省范围累计处理污水6.9亿吨,削减COD 19万吨。其中,在省会哈尔滨市累计处理污水4.8亿吨,削减COD13万吨。到2021年底,投资运营污水处理厂(包括一期、二期、扩建、污泥项目)、自来水公司77座,总处理能力为368.42万立方米/日十二五、十三五期间承担黑龙江省70%以上水环境减排任务,在黑龙江省范围累计处理污水6.9亿吨,削减COD19万吨。其中,在省会哈尔滨市累计处理污水4.8亿吨,削减COD13万吨。到2022年上半年,投资运营污水处理厂(包括一期、二期、扩建、污泥项目)、自来水公司77座,总处理能力为368.42万立方米/日;
B 目标
1. 环境和社会绩效报告(ESPR)的目的是披露公司在报告期内的环境和社会管理体系的实施情况,其子项目(或活动)对于国家和当地实际情况,以及法规的适用性,包括环境监测计划、环境管理实施、利益相关者参与、社区关系、性别平等、健康和职业安全方面。2021年年度环境和社会绩效报告主要围绕金字招牌诚信至上今年会所有子项目(或活动)各阶段的实施情况。包括:
(i) 各子项目(或活动)对于环境和社会管理要求的符合性;
(ii) 子项目(或活动)在环境和社会管理方面的实施情况;
(iii) 职业健康和安全绩效,以及重大事件;
(iv) 可持续发展方案,和社区关系。
II 环境和社会管理
A ESPR编制
报告编制:金字招牌诚信至上今年会
电话:+86-451-86036638 / 86036639(传真)
企业网站:ljhwbg.com
Email: wushuizhili@vip.163.com
署名:朴庸健
日期:2022年9月25日
B 环境和社会责任
环境和社会管理领导小组名单
组 长:朴庸健(集团总裁)
副组长:于喜波(常务副总裁)
刘 松(副总裁,分管投资及社会事务管理)
张福贵(副总裁,分管环境管理)
成 员:集团相关部门、相关单位主要负责人
B.1 整体人员和机构管理
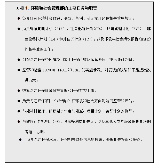
2. 金字招牌诚信至上今年会将委托一批各部门内的精英员工作为环境和社会管理部成员。所有环境和社会管理领导人员及工作人员都有相当的专业和学历背景(领导小组中有6位高级工程师,12位工程师和5位助理工程师)。另外,环境和社会管理部还对集团各下属水厂组织开展易制毒专项培训,增强了金字招牌诚信至上今年会各单位易制毒化学品购买及使用管理的能力。各成员来自金字招牌诚信至上今年会管理层和所有的职能部门,以及下属各子公司或水厂;并且有能力承担各子项目(或活动)中社会管理方案的实施。在管理研究,政策和管理条例的制定,组织机构方面,质量和环境管理体系方面的实施,以及环境监测和信息披露方面的任务。为了履行其职责,环境和社会管理部招聘了12名在环境科学,环境工程,给排水、化学分析、生态学等方面,具有本科或硕士学位的员工。随着金字招牌诚信至上今年会的迅速扩张,需要对环境和社会管理部进行培训,加强其能力。金字招牌诚信至上今年会定期安排部门人员进行相关培训,以提高员工素质和专业能力。本报告期内,金字招牌诚信至上今年会方框1中,给出了环境和社会管理部的主要任务和职责。
3. 为符合环境和社会管理体系的要求,金字招牌诚信至上今年会在现有的组织结构基础上建立了环境和社会管理部(以下简称ESU)。ESU是环境和社会事务管理的专门机构,隶属于最高管理层董事会,主要职能是:指导和协调各部门和子项目在环境和社会方面的实施;与政府中负责环境和社会事务的职能机构进行外联工作;定期向公众披露环境和社会事务相关信息;与社区进行互动和交流。下图给出了金字招牌诚信至上今年会环境和社会管理结构的框架。


4. 为了保证安全和职业健康方面的良好管理,金字招牌诚信至上今年会成立了从集团法人到其各子项目的安全和健康管理小组(SHMP)。在公司高管层面上,安全和健康管理小组由常务副总裁领导,负责运行管理,并直接向总裁报告。安全和健康管理小组包括了来自安全管理部,工程管理部,人力资源部,环境和社会管理部,财务部,投资部的代表。在金字招牌诚信至上今年会下的子项目,安全和健康管理小组通常由子项目公司总经理,副总经理,人事部门负责人,安全工程师和技术人员及负责安全的专业工程师组成。所有安全和健康专员进行了相关法规、条例、章程、条例、标准和其他适用强制性法规的专门培训,并有能力执行日常管理。
B.2 环境和社会管理工作计划
5. 金字招牌诚信至上今年会关注其在环境和社会方面的实施,以及环境和社会管理体系的升级工作;并结合其现有体系对环境和社会管理体系的加强;梳理项目环境管理流程;编写环境监测和报告;环境和社会事务相关的公共关系;环境和社会工作人员的相关培训;安全和职业健康防护;在污水和污泥处理方面创新工艺的开发和使用。
6. 金字招牌诚信至上今年会职能部门,主要环境和社会方面的工作可以归纳为:
(i) 环境和社会管理部授权推进整个公司环境管理体系,以及社会管理实施,并保持其有效性,一致性,以及持续的更新。部门的另一个主要任务是承担运营活动的监测,以及收集,分析,报告和披露与环境有关的数据,向相关部门和董事会提供反馈建议,并协调各部门间的缓解措施。该部门同时也将保证各层面环境管理部门的沟通,以及解决公众对环境方面的投诉。金字招牌诚信至上今年会内部还制定了项目环境和社会管理流程,便于环境和社会管理工作顺利开展。
(ii) 安全管理部负责审定所属各单位安全生产管理体系架构;建立完善安全生产标准化管理体系,组织制定安全生产、安全建设目标,实施安全考核;负责安全设备设施安全评价,安全管理关键点的设置、监控和管理;组织开展安全监察,监督隐患整改落实情况;组织所属单位编制生产安全事故应急救援预案;组织生产安全事故应急预案的演练和应急救援队伍建设;组织所属单位开展安全宣传、教育和培训,配合有关部门推广安全科技、推进企业安全文化建设;监督检查建设工程安全管理;组织安全生产事故的调查处理;防火、消防、治安保卫、安全设施、特种设备等安全管理;各所属单位车辆管理。职业健康与工业卫生管理,统筹安全防护设备设施、用品管理,监督生产单位的现场安全管理;各项安全内业资料建档管理,检查指导各单位安全内业管理。
(iii) 融资中心负责制定融资资源规划,编制并组织实施融资资源优化方案;制定年度融资计划;制定并落实专项融资实施计划;参与资本运营、资产重组管理。
(iv) 生产管理部将环境和社会要求整合到金字招牌诚信至上今年会运营规范,法规,和生产计划中。同时要求将环境和社会要求结合到其投资和运营中,这是其部门的重要职责。下设生产调度中心,负责金字招牌诚信至上今年会所有子项目的日常运行,包括环境和社会绩效。调度中心监管质量环境管理体系,环境和社会管理体系在各子项目的实施,并对任何发现的不足采取改善行动。同时,它也起着统计作用,及时提供反映环境和社会方面的准确信息和成效。
(v) 人力资源部,建立适合的人力标准,保证足够和有效的广利,以及将技术人员分配到环境和社会职责相关的岗位。它还负责员工绩效的调查。同时,这个部门制定和实施环境、安全、和职业培训计划、安排所有员工体检,和促进卫生健康及员工的其他福利。该部门还负责党务管理,工会管理及企业文化建设和宣传等工作。
(vi) 投资部负责上市准备和建设项目的前期、运行验收。因此它负责的环境和社会问题会在项目周期的两个阶段出现。同时也将代表金字招牌诚信至上今年会管理董事会与其他利益相关人就环境和社会问题进行沟通。理论上来说,投资部可能会遇到移民申述和原住民的不满,因此移民计划和原住民计划已编制和实施。但是,在报告期内未出现此类问题。
(vii) 工程管理部,委托其对项目建设期内负责环境和社会问题。潜在的环境和社会问题包括空气污染,污水,噪声和震动,生态系统损害,和其他社会影响,这些有可能会导致对项目的严重抱怨和申述。不过,项目工作人员在报告期内没有碰到这类问题。
(viii) 技术研发中心要与时俱进的掌握先进技术,并结合自身情况勇于创新生产工艺,使之与金字招牌诚信至上今年会的子项目(或活动)紧密相连。同时,将采用独立或联合研究,为工艺问题提供解决方案。报告期内,技术中心与哈尔滨工业大学研究了一套优化的污泥处理工艺,用于大量污泥的减量和再利用,该项研究已取得成功。主要参与制定质量目标,组织编制供水和污水处理水质管理计划;建立完善水质管理体系,制定水质检验、监测管理规章制度和技术规范,编制内控标准;组织供水项目、污水处理项目的水质检验、监督检测、鉴定工作,负责水质抽查工作。组织出水水质异常等水质不合格问题的预防处理;指导水质检测与监测业务,组织化验人员、监测人员的技术培训。组织检测、监测及化验人员年度业务考核;配合政府相关部门开展水污染事件调查,统一对外报送水质监测数据;水质设备设施管理。
(ix) 财务部,为环境和社会问题提供财务支持,例如,环境培训,监测,污泥处理新工艺等费用的支出。
(x) 总裁办:在总裁领导和分管副总裁的指导下,总裁办主要负责政务管理,事物总务管理,非投资类法律事务协调管理,金字招牌诚信至上今年会信访管理,大型主题活动组织实施等。部门下设档案室,与企管办合署办公,主要负责参与组织机构设置与调整,界定部门职责;统筹规章制度体系建设;组织优化机关业务流程;统筹机关各部门及直属单位绩效考核和所属单位经营业绩考核;发展规划、管理体系和企业文化建设工作。
7. 对于已经运行的污水处理厂和自来水厂,报告期内主要环境和社会任务是:
(i) 在其运营中实施质量环境管理体系和环境和社会管理体系,以保证环境和社会绩效符合要求。
(ii) 保证污水处理(或供水)设施状态良好和工作正常;尾水(或自来水)需满足常规的标准;污泥需要恰当的处置;以及其他重大不利影响(例如,臭气、垃圾、和污水,等)在允许范围内。
(iii) 环境管理部门强制要求,要保证在线监测系统运转正常,并记录实时数据。
(iv) 制定环境监测计划,并编制监测报告。
(v) 项目对环境和社会造成不利影响的,编制纠正措施计划。
(vi) 通过保证所有位置和程序的潜在危害(例如,设备停机,断电,溢流,管线破裂,火灾,和渍水)得到监管和控制。
(vii) 加强安全管理和员工健康防护,以防止或最小化人员伤亡和健康危害。
(viii) 通过培训和日常教育,加强工作技能和员工的环境意识。
(ix) 通过主动交流、信息披露和增大透明度的方式与临近社区、政府、管理部门、以及其他利益相关部门保持良好的关系。
8. 在建子项目,环境和社会主要问题:
(i) 加强环境和社会管理,以及能力建设,已应对潜在的或新出现的棘手问题。
(ii) 项目建设期可能造成的不利环境影响制定并实施缓解措施,并编制合规性监测报告。
(iii) 监管建设活动,并保证承包商严格按照项目环境影响评价要求,以及具体的设计,和所有环境保护措施按照要求进行。
(iv) 进行建筑工人的安全和职业健康方面的尽职调查,并促进工人福利,最大化社会收益。
(v) 通过主动交流、信息披露和增大透明度的方式与邻近社区、政府、管理部门、以及其他利益相关部门保持良好的关系。
(vi) 非自愿移民和原住民问题:金字招牌诚信至上今年会在获得子项目时,当地政府和执行机构已经完成了征地,并兑现了所有的补偿款。根据,金字招牌诚信至上今年会和当地政府之间的协议,永久性或临时性用地,在移交龙江环保时,已完成供电,供水和道路。移民,补偿款,以及申述赔偿的法律责任归于当地政府。
III 环境和社会要求的符合性
A 国家要求的符合性
9. 在金字招牌诚信至上今年会成立初期,环境和社会承诺已成为公司的核心理念。金字招牌诚信至上今年会的环境和社会管理的首要工作是遵从和执行环境和社会法规,条例,章程,以及国家和当地的标准。在2021年,金字招牌诚信至上今年会所有子项目的环境和社会表现优异。
A.1 质量和环境管理体系
10. 金字招牌诚信至上今年会已于2009年建立完整的质量和环境管理体系,已满足ISO9001和ISO14001标准。这两个体系由北京中大华远认证公司于2022年8月31日-2022年9月7日进行复审,正按要求整改中。ISO9001-14001体系在金字招牌诚信至上今年会子项目中起着非常重要的作用。环境和社会方面相关问题见方框2。

11. 金字招牌诚信至上今年会质量和环境管理体系环境因素识别需每年更新。2022年,环境识别中,包含了在环境和资源方面有161项,涵盖了金字招牌诚信至上今年会太平污水处理厂、牡丹江污水处理厂和佳木斯东区污水处理厂的三个主要子项目,其中9个突出的环境要素被分为3类(例如,水土污染,空气污染和节能)得到了高度关注。每个环境和资源制约,质量和环境管理体系确定了预计的影响,可能的运营状态和时间框架,负责部门(或人员),以及预防控诉和缓解措施。通过此套标准方法,金字招牌诚信至上今年会保证了三个主要子项目的质量和环境管理体系持续改进,使得其满足不同的法规和条例的要求。同时2022年度质量和环境管理体系监审工作拟于2022年8月下旬开展, 2022年11月完成复审工作。
A.2 法律和法规的符合性
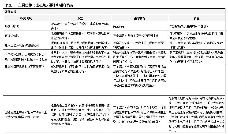
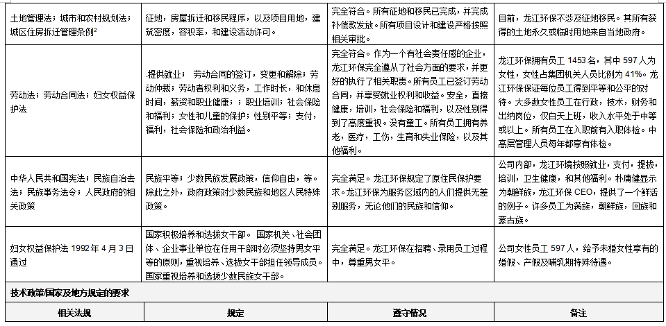
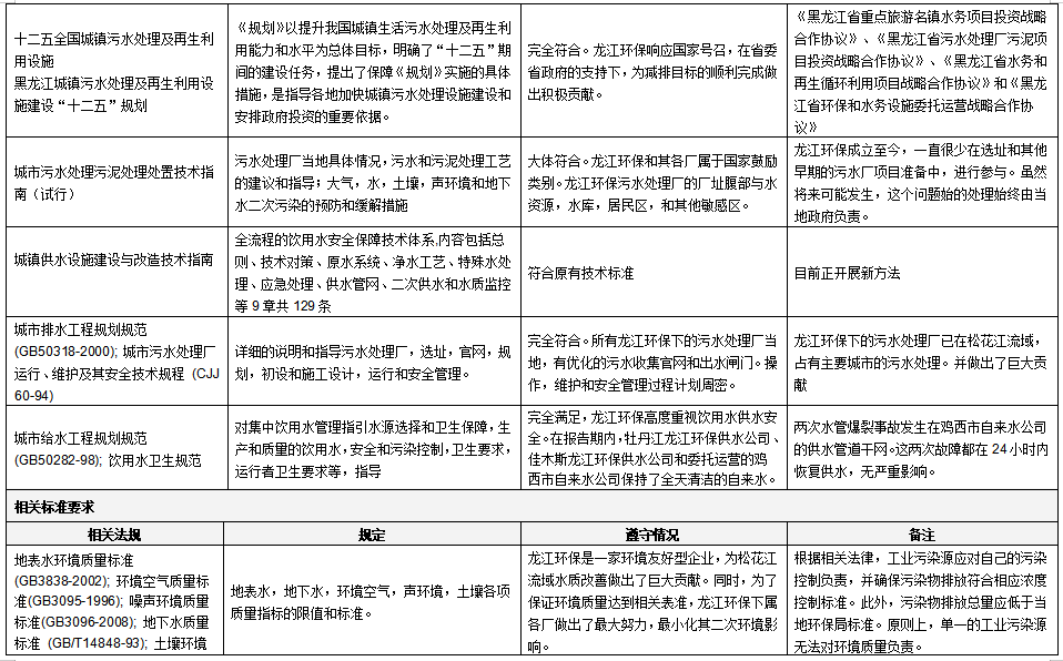
12.在报告期内,金字招牌诚信至上今年会下属子项目全部正式运行,其中按照集团制定的计划开工项目2个,表2给出了主要环境和社会法律(或法规)的要求,以及金字招牌诚信至上今年会的遵守情况。金字招牌诚信至上今年会以往从未发生过移民安置问题和/或影响当地原住民的案例。




A.3 常规环境监测检查
13. 根据上述内容,金字招牌诚信至上今年会已建立了一套在线监测系统,包含了其所有的污水处理厂和水厂。监测系统24小时工作,使得金字招牌诚信至上今年会的质量环境管理体系能够对超标值做出反应,避免对环境的直接或间接破坏。这套完备的监测系统同时也提供了完整的监测数据,为报告期内金字招牌诚信至上今年会的环境绩效检查提供了一个良好的平台。此外,每个污水处理厂都配备了专业化验设备设施。下表给出了所有污水处理厂和水厂的主要环境指标。监测数据表明,金字招牌诚信至上今年会下的所有污水处理厂和水厂满足相关标准要求。在报告期内,未出现无超标情况。






15. 金字招牌诚信至上今年会的建设活动环境监测由当地政府部门监测站进行。得益于集团较完善的环境管理,使其完全满足政府部门的监测要求。表8给出了污水处理厂建设期间环境绩效方面的数据。由于特点和环境背景相类似,因此监测数据的选取的是具有典型和代表性的。监测点位设置于建设现场的下游和下风向,已收集环境质量数据,间接反映出建设活动的影响。很显然,水质情况是非常好的,表明施工现场的出水不会对水质有明显影响。
16. 大体上来说,金字招牌诚信至上今年会在供水和污水处理运营服务方面的环境和社会绩效优异,没有发生重大环境问题而引起社会投诉的记录。金字招牌诚信至上今年会的污水处理厂对松花江流域的水污染防治起到了改善作用。根据黑龙江省环保部门的信息,2022年度全省水污染防治工作,完成300个建制村环境综合整治,全省农村生活污水治理率达到15%,力争消除2条劣Ⅴ类水体,下半年优良水体比例和重要江河湖泊水功能区达标率有所提升在一定程度上来说,这些成绩的取得能够归功于金字招牌诚信至上今年会和其下属污水处理厂。
A.4 环境和社会问题
17. 金字招牌诚信至上今年会已迅速的在供水、污水处理、污泥处置及利用产业领域扩大了其市场份额。随着快速扩张,一些新的环境和社会问题也在逐渐显现。主要表现在以下几个方面:
(i) 目前全国全年城镇污水处理厂产生湿污泥(含水率80%)约2200万t。而污泥问题并没有被妥善解决,很多未处理的污泥长期露天堆放,不仅侵占土地,而且会直接给水体和大气带来二次污染,成为污水处理厂的沉重负担。金字招牌诚信至上今年会临危受命,提出污泥处置项目采用高温好氧槽式发酵堆肥工艺,并通过了省生态环境厅、发改委对项目可研、初设批复。金字招牌诚信至上今年会积极投入项目的建设运作中,对原厂污泥做了固化处理。后国家评审中心到项目现场踏查,肯定了采用高温好氧槽式发酵技术处理污泥实现污泥资源利用的工艺方案,但对场地原堆放污泥的处理方式等提出修改意见,现场施工需调整施工工法,导致对原厂污泥的处理延误了一定时间。后金字招牌诚信至上今年会对设计方案反复修改和充分论证,对原厂内堆放的污泥处理,建议稳定处理后全部清理,不再做为基础用土,修改后的项目申报材料再次报送国家评审中心。具体情况详见附件2。目前污泥处置项目已得到国家批复并已建成运行中,日处理污泥1000t/d,厂内污泥将会得到妥善处理。金字招牌诚信至上今年会一直希望营造一个更好的环境和获得更多的社会效益。哈尔滨市污水处理厂污泥处置示范工程的运行使污染治理的环境效益得到最终的实现。
(ii) 多数情况下,污水收集管网的建设通常落后于污水处理厂建设。这也就使得因收集管网的匮乏,金字招牌诚信至上今年会所属的平房污水处理厂因进水量较少限制其污水实际处理能力。尽管管网建设主体一般由政府承担,但为了避免或尽量减少出现此类问题,金字招牌诚信至上今年会应就水量问题在建设前期与政府及设计单位进行充分的沟通并争得发改委部门确认。
(iii) 需要说明的是,由于省会哈尔滨的城市扩建和排水管网的完善,近几年的生活污水量增多,太平和文昌污水处理厂在今年出现了较高频次的超负荷情况。由于目前城市是雨污合流系统,降水量过大时就会出现“溢流污水”。对此,金字招牌诚信至上今年会及时、如实向环境生态厅提交报告予以说明。
(iv) 不仅如此,金字招牌诚信至上今年会可能会在以后的收集管网的建设中,涉及到征地问题(通常是临时征地)和相关移民问题。如表2所述,2011年1月21日,国务院颁布了国有土地房屋征收和补偿条例,以规范房屋拆迁和相关补偿。本条例代替了原来的城区房屋拆迁管理条例。新条例强调了政府对于征地拆迁人的管理义务,也提高了移民的要求。实际上,金字招牌诚信至上今年会以企业的角度,基本不涉及房屋拆迁和补偿问题,但还是应设置功能完备和适合的机制,应对可能会在金字招牌诚信至上今年会子项目中,由于建设或管网铺设中涉及的移民问题。
(v) 考虑到金字招牌诚信至上今年会取得、建设或运营子项目的不同模式,有必要在移交后确定金字招牌诚信至上今年会和其子项目在社会问题上的责任、义务、任务和目标。此外,金字招牌诚信至上今年会需要形成一套主动和有效的沟通方法,使其在社会方面的工作与政府部门对接,并履行其社会收益的承诺。
IV 在建子项目的进度
18.2022年,计划新增投资项目4项,涉及项目规模24万吨/日。呼兰老城区污水处理厂升级改造项目《哈尔滨市呼兰老城区污水处理厂升级改造项目投资报告》于2021年8月通过上实环境执委会审议,8月29日通过龙江环保四届3次董事会审议。2022年6月13日取得施工许可证,目前已经开工,预计年底通水运行;
19.牡丹江污水升级改造项目6月初被省委书记督办,要求年底前完工通水,我公司立即应援牡丹江市政府,采取超常规的工作方式积极配合,目前项目协议已定稿报送市政府,预计近期完成投资报告上报投委会、执委会和董事会审批以及完成协议的签订,确保完成年底通水的目标;
20.鹤岗西区污水厂二次扩建项目政府已被省级约谈,我公司再次体现敢于担当的作风,承诺市政府7月15日形象开工,目前正在积极和政府有关部门沟通,力争正式开工前完成投资报告通过投委会、执委会和董事会的批准以及项目协议的签署;
21.牡丹江净水厂污泥改造项目市政府已向我公司提出合作意向,并同意采用独立的特许经营模式合作实施,目前正在完善可研报告。
V 安全绩效和改进行动摘要
22. 生态环境部颁发《排污单位自行监测技术指南总则》HJ819-2017。为遵循国标要求,金字招牌诚信至上今年会制订了自行监测方案,建立了主要污染物总量减排监测体系并对其不断完善。化学需氧量、氨氮、总氮、总磷、悬浮物、BOD每日开展监测,废水中其他污染物每月至少开展一次监测;废气中其他污染物每季度至少开展一次监测;厂界噪声每季度至少开展一次监测。污泥每月开展一次监测。金字招牌诚信至上今年会建立健全监测工作制度和质量管理制度,组织人员参加监测技术培训,做到持证上岗,实时更新监测数据,确保各项监测数据真实准确。金字招牌诚信至上今年会下属单位每年编制自行监测方案,并向负责备案的环境保护主管部门报送。
23.如表2中的主要环境和社会法律(或法规)清单所示,金字招牌诚信至上今年会和其下属各厂完全符合劳动法,劳动合同法,妇女权益保护法,及其他法规,以及相关安全和职业健康要求。在报告期内,所有子项目完全遵守,并且无明显安全和健康事件。
24.金字招牌诚信至上今年会优先雇佣当地劳动力,并且鼓励建筑项目承包商从当地社区中雇佣工人。文昌污泥处理子项目将会提供800多个工作机会,并且牡丹江污水处理厂二期将会提供800多个工作机会。
25.工会每年都会召开员工会议,讨论薪酬,福利,管理规章和其他与员工相关的事务,并且向金字招牌诚信至上今年会的管理层提供建议。
26.报告期内,金字招牌诚信至上今年会和其下属各厂雇佣员工2050人,其中男性员工1453人,女性员工597人。包括专业的管理人员,工程师,技术员,人力分析师,机修师,操作工,电气工程师,司机,卫生保洁员,门卫和其他的提供后勤支持的岗位。集团鼓励承包商平等雇佣女性员工,并且愿意和没有性别歧视的承包商合作。在文昌污水处理厂和牡丹江污水处理厂二期一共将产生55个工作岗位,至少有20%的岗位会提供给女性员工。所有员工将签订劳动合同,并享有相关权利和收益。金字招牌诚信至上今年会提供员工所有法定的权益,包括,薪金,下水道工人保健费,养老保险,医疗保险,失业保险,房屋津贴,生育保险,工伤保险及其他福利(例如:工作服,个人防护用品,免费午餐等)。对于长期暴露于有害环境下的员工,补贴可占到薪水的15%。
27.根据生产过程安全卫生要求总则(GB/T12801-2008),工业企业设计卫生标准(TJ36-79),城市污水处理厂运行、维护及其安全技术规程(CJJ 60-2011),和其他有关安全和健康管理的适用标准,金字招牌诚信至上今年会建立了一套安全管理制度,包括每个岗位的法规和其他强制性的安全标准。安全管理制度明确定义了安全管理的组织结构和责任,以及安全教育和培训计划的实施,安全检查,事故预防和结果处理机制,应急机制,奖惩制度。通过全面的关键要素筛查和确定,消除潜在的安全隐患。安全管理机制特别关注于溢流,污染物异常排放,火灾,洪水,设备停车,管网破裂,停电,交通事故,以及其他突发事件。基于安全管理机制,保障安全和健康的工艺和管理方法已经实施到位。总而言之,良好的机制,责任心,尽职,和主动性,所有这些保证了金字招牌诚信至上今年会报告期内出色的安全表现。
28. 上半年,按照公司人才发展战略和人才需求,参加了智联招聘、前程无忧、黑龙江省留省就业推进会等5场专场招聘会,重点开展了给排水、环境工程、财务、碳中和等专业的线上线下面试考核12场。公司在视频平台共开展了14期专题培训班,累计达56个学时,共计约860人次参训。为实现技能人才职业价值,弘扬工匠精神,制定了《技师评聘管理办法》及《首批技师评聘实施方案》,并据此组织开展了首批高级技师评聘工作。
29.金字招牌诚信至上今年会有程序指南和要求标准,并且都进行了清晰的归档。每个新员工都会立即有管理人员进行职业培训。通过小组讨论和学习活动,员工也可以得到进一步的培训。在2022年,环境与社会管理部的员工进行了对集团各单位进行相关环境及排污许可填报的培训,培训的议题包括以下几个方面:
(i)环保部最新发布的法律法规
(ii)排污许可填报要求
(iii)最新的国家社会影响评价的指南;
(iv)环境与社会管理体系的实施和监测
30.作为项目所有人,金字招牌诚信至上今年会在建设安全和健康管理上履行了其职责,这主要通过与承包商具体的协议来实现。工程建设管理部负责建设安全和健康的日常监管。承包商需要遵守国家和当地的安全和健康强制条款,并在避免工伤和事故方面开展工作。而且,承包商需要保证劳动者(包括农民工)及时支付工资,以及享受必要的社会保险,医疗保险,人身安全装备,适当的清洁,和舒适的住所。金字招牌诚信至上今年会项目中心,与政府机构一同,尽职的监管和承担承包商在安全和健康条款方面的表现。
31.同时金字招牌诚信至上今年会和其下属各厂保持着安全和职业健康的良好记录,但仍有地方需要改进。例如,每年的体检不仅仅只包含高级管理员工和新录用员工。应包括在职员工,尤其是恶劣条件下的员工。金字招牌诚信至上今年会将扩大其健康卫生计划,增加预算使所有员工受益。另一个建议是安排计划,举行安全和健康培训。对于暴露在有害物质和环境危险下的员工,金字招牌诚信至上今年会需保证每位员工的健康是非常重要的,并完全明白可能遇到的安全和健康威胁,以及专门的方案应对此类突发事件。因此,金字招牌诚信至上今年会应加强其培训方案,以提高员工的安全和健康意识,让员工了解应对突发事件或潜在的威胁的方法和要求。建议所有员工,无论是新员工,或是老员工都应接受至少一次特定的安全和健康教育或培训。
VI 重要事件
32.龙江环保深知科技是第一生产力,大力加强科研团队建设。在报告期内,金字招牌诚信至上今年会设立国家级博士后科研工作站的申请已正式通过国家人力资源社会保障部、全国博士后管理委员会等相关部门批准,成为黑龙江省第一个拥有国家级博士后科研工作站的环保企业。作为集聚高端人才的重要载体和企业科技创新的重要源泉,博士后科研工作站设立后,集团生产经营过程中的研发创新等工作将可依托站内博士及其所在高校的科研力量加速推进,促进企业的可持续发展。
33. 2022年上半年,技术研发中心成功完成了高新技术企业复审工作,申请“寒区村镇生活污水处理工艺及设备研究”成果登记一项。组织申报专利4项,其中3项发明专利已受理。在技术研发方面一是开展了功能菌株筛选、培养、复配,建立具有自主知识产权的污水处理菌种库,其中反硝化菌剂、除磷菌剂、除臭菌剂均已完成生产性验证,验证效果良好。以期为生产稳定运行提供技术保障,提高技术核心竞争力。二是全面开展节能降耗和精细化管理等方面研究,以阿城、总部联合公司为对象开展仿真模拟研究,结合药剂精准投加系统从安全性、精准性、节能性、专业化的多维度体系保障污水处理厂高效精准运行,进一步夯实了公司的大数据智慧化生产运营精细化管控体系。三是积极开展碳足迹核算、生物制氢等方面研究,依托全球“碳中和”发展趋势,进一步推动污水处理领域绿色低碳技术创新,实现“节能低碳”的绿色发展目标。
34. 上半年,按照公司人才发展战略和人才需求,参加了智联招聘、问前程、黑龙江省留省就业推进会等5场专场招聘会,重点开展了给排水、环境工程、财务、碳中和等专业的线上线下面试考核12场。公司在视频平台共开展了14期专题培训班,累计达56个学时,共计约860人次参训。为实现技能人才职业价值,弘扬工匠精神,制定了《技师评聘管理办法》及《首批技师评聘实施方案》,并据此组织开展了首批高级技师评聘工作。
35. 上半年集团主要编制污水处理领域首个低碳团体标准——《污水处理厂低碳运行评价技术规范》(T/CAEPI49 - 2022) 该标准通过对国内246个污水处理厂近四年运行数据的研究分析,优化了污水处理厂生产过程碳排放的核算方法,建立了在不同进水水质、处理规模、工艺、排放标准等情况下,对污水处理厂进行低碳行为评价的指标体系和评价方法。中国环境保护产业协会2022年6月6日批准发布,将于2022年7月1日起正式实施。
36. 2022年8月23日,由哈尔滨工业大学和金字招牌诚信至上今年会为主编单位、红杉天枰科技集团为主要参与编制单位编制的《城镇污水处理厂碳减排评估标准》编制组成立暨第一次工作会议在集团大会议室成功召开,会议采用线下线上相结合的方式同步进行。
VII 持续发展活动和交流
A污泥资源化利用
37.污泥作为污染源之一,不仅含水量高,易腐烂,有强烈的臭味,并且含有大量的病原菌、寄生虫卵以及铬、汞等重金属和二噁英等难以降解的有毒有害及致癌物质。哈尔滨市污泥产量达到982t/d,但污泥处理处置手段不足,大量的污泥对城市污水处理厂带来沉重的负担,堆积的污泥对周边环境造成很大影响。针对解决哈尔滨市污水处理厂产生大量污泥处置的需要,金字招牌诚信至上今年会建立哈尔滨市污泥处理厂,使污染治理的环境效益得到最终的实现。
38. 盐碱地已经严重制约了黑龙江省牧业和林业生产的发展,为此对盐碱地土壤进行有效治理也己迫在眉睫。污泥高温好氧发酵后的产品可施用于盐碱地,对盐碱地有良好的修复作用。每年 (按360天)可修复盐碱地1500ha。污泥处理厂的建立不仅使污泥可资源化再利用而且还可带来一定社会效益。哈尔滨污泥处理厂产出污泥产品完全满足《城镇污水处理厂污泥处置土地改良用泥质》(GB/T24600-2009),各项指标参见表10理化指标,表11污染物浓度限值,表12卫生防疫安全指标,以及表13营养指标


39. 黑龙江省松嫩平原地区分布大量的内陆盐碱地,面积大约为2.882×106ha,占东金字招牌诚信至上今年会区盐碱地总面积的39.3%,是世界上三大片苏打盐渍土集中分布区。其中松辽平原分水岭的内流区域的盐碱地,分布面积广,盐渍化程度高,尤以大庆、安达、三肇等地盐碱地分布最为集中:大庆市盐碱化上地面积为13.69×104ha,占市区土地总面积28.3%;安达市盐碱化土地面积为14.76×104ha,占土地总面积41.2%;三肇地区位于黑龙江省干旱、半干旱地区,其盐碱化土地面积占该地区土地总面积的41.20%,重度盐碱化土地面积占盐碱化土地的58.5%。黑龙江省西部地区有盐碱土近66.7×104ha ,主要分布在大庆及齐齐哈尔南部地区,其中超过10×104ha土地的含盐量超过1%。污泥经高温好氧发酵后的产品可运送至盐碱地,用于修复盐碱地。金字招牌诚信至上今年会与肇东、安达等地政府签订战略协议,金字招牌诚信至上今年会将利用提供的5平方公里的盐碱地,用于哈尔滨污泥处理厂污泥堆肥产品生产的营养土的修复用地。改造后的试点计划用于农业开发,通过种植万寿菊、薰衣草等经济作物,高密度秸秆作物-青贮玉。
40. 黑龙江省作为中国主要的产粮大省,每年的粮食作物产量为1千亿斤,主要作物种类为玉米、水稻、大豆等。据有关方面统计,黑龙江省的农作物秸秆年产量为5100×104t左右,除了一些甜高粱、玉米秸秆作为牲口饲料、“秸秆还田”作肥料外,很大部分都白白扔掉或者烧掉了,据估计每年大约有3300×104t被烧掉。燃烧秸秆不但危害人体健康,并易引发火灾,破坏土壤结构,造成农田质量下降等问题。哈尔滨污泥处理厂年需要秸秆4.9×104t,金字招牌诚信至上今年会将废弃或者焚烧的农作物秸秆从农民手中采购过来,用于治理环境的城市污水厂污泥堆肥处理,最终作为有机营养土回归到农林用途上。高温好氧发酵技术用于治理环境的城市污水厂污泥堆肥处理,最终作为有机营养土回归到农林用途上,这正是响应节能减排、资源化利用、推进循环经济发展战略的重要举措之一。
B 企业社会责任报告
41.目前在公众关系方面,金字招牌诚信至上今年会承担了社会责任,并通过保持环境友好型,良好作风和受公众欢迎的形象,保持着与当地群众的和谐关系。但是,金字招牌诚信至上今年会的信息披露较少。为了在公共关系和透明度上有更好的表现,金字招牌诚信至上今年会计划已于2022年,在集团网站上公布每年一次的环境社会绩效报告。年度企业社会责任报告将包括运行和建设绩效和成果的摘要,环境绩效和子项目完成情况,公众关系,对社会收益的贡献,尽可能真实的反应环境和社会方面影响。